( 건강정보 -> 리뷰 게시판 변경)
React + Spring 활용 웹 사이트 제작
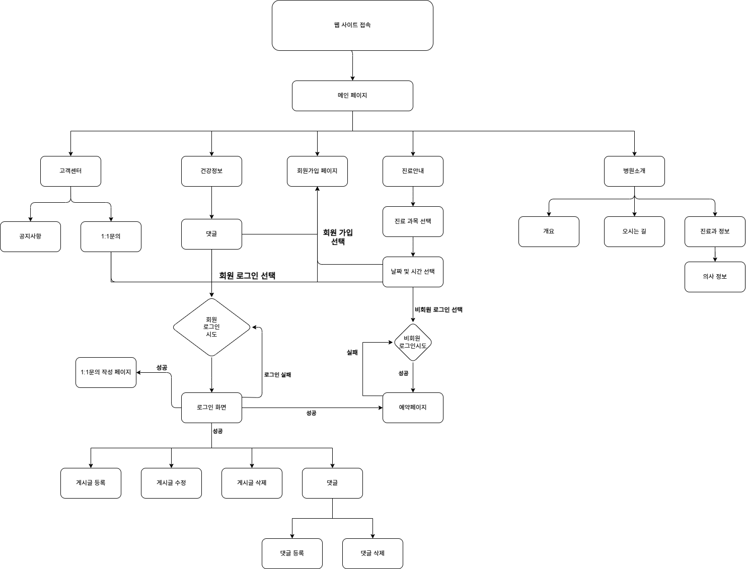
메인 페이지와 메뉴 구성 및 전반적인 정적, 동적 페이지 구현
▶ 홈페이지
- 각 병원 사이트 참조 메인 페이지 접속을 위한 홈페이지
▶메인 페이지
- 병원 로고 메인페이지 링크 삽입
- 디자인 각 병원 사이트 참조
- Nav와 signin 및 signup 가능
- Signin 과 signup 은 /signin< (정보 입력) /로그인하기 / 회원 가입/ > 로그인 페이지가 우선 적용
- 로그인 완료 후 main 로 리다이렉트 처리
- 회원 가입 시도는 signup 페이지로
▶메뉴 구성
- 메뉴 병원 소개, 진료 안내, 고객센터, 건강 정보 ( 추후 관리자가 정보 업데이트 )
○ 병원 소개
- 병원 소개 페이지 구성 / 개요 및 병원 위치 / 찾아오는 방법 ( 지도 api 삽입 )
○ 진료 안내
- 진료 안내 페이지 접속 시 DB 에서 리스트 받아서 데이터 조회 후 제공 리스트 형태로 구현 hover 시 파란색 이미지처럼 표시 후 선택 가능하게
- 위 리스트 형태 구현 후 선택하면 해당 진료 과목 예약 페이지로 이동
- 진료 예약 가능한 시간 테이블만 선택 가능
- 예약 시 중복 예약 불가능 처리 / 예약된 시간은 선택 불가능 처리
- 예약하기
○ 고객센터
- 공지사항 및 1:1 문의 메뉴
- 비회원 1:1 문의 접근 시 로그인 페이지로 / redirect
- 1:1 문의는 비공개 처리
○건강 정보
- 최근 이슈 건강 정보 내용 업데이트
- 영상, 파일 및 게시 글
- 관리자는 작성 수정 삭제 가능
▶ 관리자 페이지
- 관리자는 바로 로그인 가능 ( 회원 가입 x )
- 전체 회원 정보 조회 가능
- 회원 1명에 대한 정보 전체 조회 가능
- 회원 정보로 검색 조회 가능
- 공지사항 작성 수정 삭제 가능
- 비회원 예약 확인 가능
- 비회원 정보 조회 검색 조회 가능
- 모든 문의 내용 조회 가능
- 1:1문의 답변 가능
- 1:1 문의는 비밀 글로 작성되며 댓글도 해당 1:1문의 작성자만 확인 가능
- 댓글 전체 조회 및 삭제 가능
- 전체 예약 현황 관리 가능
- 병원 휴무일 설정 가능 ( 휴무 일은 예약 불가 )
- 건강 정보 내용 등록 수정 삭제 가능
- 모든 페이지에 필요한 버튼 활성화해 주기
▶ 회원
- 회원 정보 수정 가능 (상세 페이지)
- 회원은 병원 전반 시스템 이용 가능
- 회원 상세에서 본인 예약 현황 관리 가능
- 예약 취소 가능
메인 페이지와 메뉴 구성 및 전반적인 정적, 동적 페이지 구현
★Spring Security 활용
- 스프링 시큐리티 설정
- SecurityFilterChain 정의
- /홈 /메인 /로그인 및 /회원가입 /공지사항 /진료안내 /건강정보 전체 접근 허용
- 관리자는 유저 정보 접근 허용
- BCryptPasswordEncoder 활용 패스워드 암호화
- AuthenticationManager 활용
- 메인 페이지
▶ 회원 가입
- 회원 가입
- 아이디 중복 확인 로직
- 중복 시 에러 로직
- 회원 가입 입력 정보를 바탕으로 회원 가입 요청 처리
▶ 로그인 시 발급해 줄 JWT 관련 로직 작성
- Import io.jsonwebtoken활용
- Token validate 확인 로직, 에러
- Token Expired 확인 로직, 에러
- JWT 발급, access 토큰 및 refresh토큰 발급, 에러
- Response header에 토큰 전달
▶ 로그인
- 아이디 비밀번호 확인 로직, 에러
- 로그인 처리시 JWT 발급 로직, 에러
- 로그인 완료 리턴
▶ 고객센터
- 공지사항 전체 리스트 출력
- 공지사항 검색 리스트 출력 “ 키워드 ”
- 공지사항CRUD 관리자용 ( ROLE_ADMIN 확인 )
▶ 1:1 문의
- 회원 토큰 인증 로직, 에러
- 토큰으로 회원 아이디 및 1:1 문의 내용 출력
- 문의내용CRUD
▶ 진료 안내
- 회원 / 비회원 은 예약 테이블에 회원 , 비회원 여부 삽입
- 예약 가능 테이블 조회
- 예약 로직, 에러
- 성공 시 예약 완료 상태 업데이트 로직
▶ 건강 정보
- 관리자 CRUD 파일 및 동영상, 게시글 / 로직
- 회원 댓글 CRUD
▶ 회원
- 회원 정보 수정 로직 (상세 페이지)
- 회원 상세에서 본인 예약 현황 관리 로직
▶ 관리자 페이지
- 관리자는 바로 로그인가능 ( 회원가입 x )
- 전체 회원 정보 조회 로직
- 회원 1명에 대한 정보 전체 조회 로직
- 회원 정보로 검색 조회 로직
- 공지사항 작성 수정 삭제 로직
- 비회원 예약 확인 로직
- 비회원 정보 조회 검색 조회 로직
- 모든 1:1문의 내용 조회 로직
- 1:1문의 답변 로직
- 댓글 전체 조회 및 삭제 로직
- 전체 예약 현황 관리 로직
- 병원 휴무일 설정 로직 ( 휴무일은 예약 불가 )
- 건강 정보 내용 등록 수정 삭제 로직




