Library management system during corona time group 24
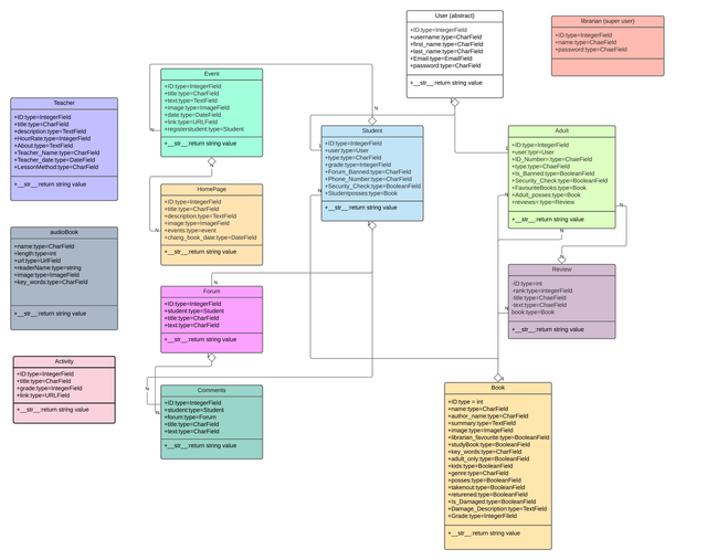
AutoBook is a web system for management and day-to-day operation of a library, mainly adapted during the corona period.
The users can see all the library catalog, get suggestions about books thay might like, write review and rank them, order and return them, see upcoming library events for student and sign up to them and more and all of that without risking themselves by gathering.
The system is especially accessible to adults and students:
For adults: there is an easy mode for taking and returning books only, there is a search on the site, personal area where you can see all the borrowed and favorite books and more..
For students: there is an option to register for upcoming library events, there is a student forum, student activities, tutor Board and more...
System management and database changes are all managed by the librarian without the need for external intervention
- Python
- django
- SQLite
- HTML
- CSS
- Bootstrap
-
Edit the homepage
-
Add library events
-
Set exchanging book day
-
User restriction
-
Confirm retured books
-
Cancelling user orders
-
Add books to the database
-
Remove books to the database
-
Update user about books
-
Publish recommended books
-
Edit all databases
-
Easy search in databases
-
Easy search in databases
-
Banned adult user
-
Banned student from forum
- Ordered books
- Late users
- Books borrowed this month
- Dameged books
- banned users
- Books that people asked for
-
Write books reviws
-
Rate books
-
Books Suggestions
-
Write book review
-
Send message about damaged book
-
Favor books
-
Order book
-
Update about returning book
-
Easy mode
-
Read book summary
-
Edit my profile
-
Upcoming events
-
Booking book
-
The most taken books
- See all the book possessed
- See all the reviews about book
- Favorite books
- All the books ever taken
-
Order book
-
Update about returning book
-
Sign up for events
-
Textbooks by age
-
Adding a forum discussion
-
Add a comment to the discussion
-
Enrichment activities
-
Lending textbooks
-
Hiding adult only books
-
Adio books
-
Filter textbook by age
-
Student activities
-
Audio Books
- Upcoming library events
- Teacher Board
- Leanded books
- Register
- Log in
- Book catalog view
- Book details
- Filter book by name, author name, category and more...
- Contact page
In order to run the program, the python interpeter must be at least version 3.7 and include these packages:
- Django
- Pillow
MIT License
Copyright ©️ [2021]
Permission is hereby granted, free of charge, to any person obtaining a copy of this software and associated documentation files (the "Software"), to deal in the Software without restriction, including without limitation the rights to use, copy, modify, merge, publish, distribute, sublicense, and/or sell copies of the Software, and to permit persons to whom the Software is furnished to do so, subject to the following conditions:
The above copyright notice and this permission notice shall be included in all copies or substantial portions of the Software.
THE SOFTWARE IS PROVIDED "AS IS", WITHOUT WARRANTY OF ANY KIND, EXPRESS OR IMPLIED, INCLUDING BUT NOT LIMITED TO THE WARRANTIES OF MERCHANTABILITY, FITNESS FOR A PARTICULAR PURPOSE AND NONINFRINGEMENT. IN NO EVENT SHALL THE AUTHORS OR COPYRIGHT HOLDERS BE LIABLE FOR ANY CLAIM, DAMAGES OR OTHER LIABILITY, WHETHER IN AN ACTION OF CONTRACT, TORT OR OTHERWISE, ARISING FROM, OUT OF OR IN CONNECTION WITH THE SOFTWARE OR THE USE OR OTHER DEALINGS IN THE SOFTWARE.

