Skip to content

yinguangyao/simple-mobx

Folders and files

NameName
Last commit message
Last commit date

Latest commit

 

History

2 Commits
 
 
 
 
 
 
 
 
 
 

Repository files navigation

深入理解 Mobx 原理

1. 前言

Mobx 是 React 的另一种经过战火洗礼的状态管理方案,和 Redux 不同的地方是 Mobx 是一个响应式编程(Reactive Programming)库,在一定程度上可以看做没有模板的 Vue,基本原理和 Vue 一致。

Mobx 借助于装饰器的实现,使得代码更加简洁易懂。由于使用了可观察对象,所以 Mobx 可以做到直接修改状态,而不必像 Redux 一样编写繁琐的 actions 和 reducers。

code.png-50.7kB

Mobx 的执行流程和 Redux 有一些相似。这里借用 Mobx 官网的一张图:

image.png-238kB

简单的概括一下,一共有这么几个步骤:

  1. 页面事件(生命周期、点击事件等等)触发 action 的执行。
  2. 通过 action 来修改状态。
  3. 状态更新后,computed 计算属性也会根据依赖的状态重新计算属性值。
  4. 状态更新后会触发 reaction,从而响应这次状态变化来进行一些操作(渲染组件、打印日志等等)。

2. Mobx 核心概念

Mobx 的概念没有 Redux 那么多,学习和上手成本也更低。以下介绍全部基于 ES 装饰器来讲解,更多细节可以参考 Mobx 中文文档:Mobx 中文文档 对于一些实践的用法,也可以参考我一年前写的文章:Mobx 实践 本文涉及到的代码都放到了我的 GitHub 上面:simple-mobx

2.1 observable

observable 可以将接收到的值包装成可观察对象,这个值可以是 JS 基本数据类型、引用类型、普通对象、类实例、数组和映射等等等。

const list = observable([1, 2, 4]);
list[2] = 3;

const person = observable({
    firstName: "Clive Staples",
    lastName: "Lewis"
});
person.firstName = "C.S.";

如果在对象里面使用 get,那就是计算属性了。计算属性一般使用 get 来实现,当依赖的属性发生变化的时候,就会重新计算出新的值,常用于一些计算衍生状态。

const todoStore = observable({
    // observable 属性:
    todos: []

    // 计算属性:
    get completedCount() {
        return (this.todos.filter(todo => todo.isCompleted) || []).length
    }
});

更多时候,我们会配合装饰器一起使用来使用 observable 方法。

class Store {
    @observable count = 0;
}

2.2 computed

想像一下,在 Redux 中,如果一个值 A 是由另外几个值 B、C、D 计算出来的,在 store 中该怎么实现? 如果要实现这么一个功能,最麻烦的做法是在所有 B、C、D 变化的地方重新计算得出 A,最后存入 store。 当然我也可以在组件渲染 A 的地方根据 B、C、D 计算出 A,但是这样会把逻辑和组件耦合到一起,如果我需要在其他地方用到 A 怎么办? 我甚至还可以在所有 connect 的地方计算 A,最后传入组件。但由于 Redux 监听的是整个 store 的变化,所以无法准确的监听到 B、C、D 变化后才重新计算 A。 但是 Mobx 中提供了 computed 来解决这个问题。正如 Mobx 官方介绍的一样,computed 是基于现有状态或计算值衍生出的值,如下面 todoList 的例子,一旦已完成事项数量改变,那么 completedCount 会自动更新。

class TodoStore {
    @observable todos = []
    @computed get completedCount() {
		return (this.todos.filter(todo => todo.isCompleted) || []).length
	}
}

2.3 reaction & autorun

autorun 接收一个函数,当这个函数中依赖的可观察属性发生变化的时候,autorun 里面的函数就会被触发。除此之外,autorun 里面的函数在第一次会立即执行一次。

const person = observable({
    age: 20
}) 
// autorun 里面的函数会立即执行一次,当 age 变化的时候会再次执行一次
autorun(() => {
    console.log("age", person.age);
})
person.age = 21;
// 输出:
// age 20
// age 21

但是很多人经常会用错 autorun,导致属性修改了也没有触发重新执行。 常见的几种错误用法如下:

  1. 错误的修改了可观察对象的引用
let person = observable({
    age: 20
})
// 不会起作用
autorun(() => {
    console.log("age", person.age);
})
person = observable({
    age: 21
})
  1. 在追踪函数外进行间接引用
const age = person.age;
// 不会起作用
autorun(() => {
    console.log('age', age)
})
person.age = 21

reaction 则是和 autorun 功能类似,但是 autorun 会立即执行一次,而 reaction 不会,使用 reaction 可以在监听到指定数据变化的时候执行一些操作,有利于和副作用代码解耦。reaction 和 Vue 中的 watch 非常像。

// 当todos改变的时候将其存入缓存
reaction(
    () => toJS(this.todos),
    (todos) =>  localStorage.setItem('mobx-react-todomvc-todos', JSON.stringify({ todos }))
)

看到 autorun 和 reaction 的用法后,也许你会想到,如果将其和 React 组件结合到一起,那不就可以实现很细粒度的更新了吗? 没错,Mobx-React 就是来解决这个问题的。

2.4 observer

Mobx-React 中提供了一个 observer 方法,这个方法主要是改写了 React 的 render 函数,当监听到 render 中依赖属性变化的时候就会重新渲染组件,这样就可以做到高性能更新。

@observer
class App extends Component {
    @observable count = 0;
    @action 
    increment = () => {
        this.count++;
    }
    render() {
        <h1 onClick={this.increment}>{ this.count }</h1>
    }
}

3. mobx 原理

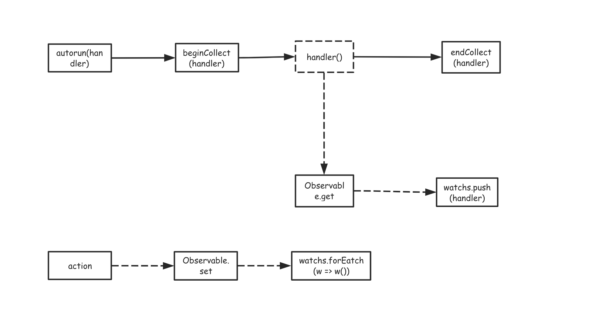
从上面的一些用法来看,很明显实现上用到了 Object.defineProperty 或者 Proxy。当 autorun 第一次执行的时候会触发依赖属性的 getter,从而收集当前函数的依赖。

const person = observable({ name: 'tom' })
autorun(function func() {
    console.log(person.name)
})

在 autorun 里面相当于做了这么一件事情。

person.watches.push(func)

当依赖属性触发 setter 的时候,就会将所有订阅了变化的函数都执行一遍,从而实现了数据响应式。

person.watches.forEach(watch => watch())

image.png-101.5kB

知道原理之后,那我们就可以来一步步去实现这个 Mobx,这里将会以装饰器写法为例子。

3.1 observable

前面在讲解装饰器的时候说过,装饰器函数一般接收三个参数,分别是目标对象、属性、属性描述符。 我们都知道,被 observable 包装过的对象,其属性也是可观察的,也就是说需要递归处理其属性。 其次,由于需要收集依赖的方法,某个方法可能依赖了多个可观察属性,相当于这些可观察属性都有自己的订阅方法数组。

const cat = observable({name: "tom"})
const mice = observable({name: "jerry"})
autorun(function func1 (){
    console.log(`${cat.name} and ${mice.name}`)
})
autorun(function func2(){
    console.log(mice.name)
})

以上面这段代码为例,可观察对象 cat 只有 func1 一个订阅方法,而 mice 则有 func1func2 两个方法。

cat.watches = [func1]
mice.watches = [func1, func2]

可见 observable 在调用的时候,使用了类似 id 之类的来对不同调用做区分。 我们可以先简单地实现一下 observable 方法。首先,实现一个可以根据 id 来区分的类。

let observableId = 0
class Observable {
    id = 0
    constructor(v) {
        this.id = observableId++;
        this.value = v;
    }
}

然后我们要实现一个装饰器,这个方法支持拦截属性的 get/set。这个 observable 装饰器其实就是利用了 Observable 这个类。

function observable(target, name, descriptor) {
    const v = descriptor.initializer.call(this);
    const o = new Observable(v);
    return {
        enumerable: true,
        configurable: true,
        get: function() {
            return o.get();
        },
        set: function(v) {
            return o.set(v);
        }
    };
};

然后我们要来实现 Observable 类里面的 get/set,但这个 get/setautorun 也是密切相关的。 get/set 做了什么呢?get 会在 autorun 执行的时候,将传给 autorun 的函数依赖收集到 id 相关的数组里面。 而 set 则是会触发数组中相关函数的执行。

let observableId = 0
class Observable {
    id = 0
    constructor(v) {
        this.id = observableId++;
        this.value = v;
    }
    set(v) {
        this.value = v;
        dependenceManager.trigger(this.id);
    }
    get() {
        dependenceManager.collect(this.id);
        return this.value;
    }
}

3.2 依赖收集autorun

前面讲了,autorun 会立即执行一次,并且会将其函数收集起来,存到和 observable. id 相关的数组中去。那么 autorun 就是一个收集依赖、执行函数的过程。实际上,在执行函数的时候,就已经触发了 get 来做了收集。

import dependenceManager from './dependenceManager'

export default function autorun(handler) {
    dependenceManager.beginCollect(handler);
    handler(); // 触发 get,执行了 dependenceManager.collect()
    dependenceManager.endCollect();
}

接着我们来实现一下 dependenceManager 的几个方法,首先定义一个 DependenceManager 类。 再来拆解一下 DependenceManager 中的方法,如下:

  1. beginCollect: 用一个全局变量保存着函数依赖。
  2. collect: 当执行 get 的时候,根据传入的 id,将函数依赖放入数组中。
  3. endCollect: 清除刚开始的函数依赖,以便于下一次收集。
  4. trigger: 当执行 set 的时候,根据 id 来执行数组中的函数依赖。
class DependenceManager {
    Dep = null;
    _store = {};
    beginCollect(handler) {
        DependenceManager.Dep = handler
    }
    collect(id) {
        if (DependenceManager.Dep) {
            this._store[id] = this._store[id] || {}
            this._store[id].watchers = this._store[id].watchers || []
            this._store[id].watchers.push(DependenceManager.Dep);
        }
    }
    endCollect() {
        DependenceManager.Dep = null
    }
    trigger(id) {
        const store = this._store[id];
        if(store && store.watchers) {
            store.watchers.forEach(s => {
                s.call(this);
            });
        }
    }
}
export default new DependenceManager()

至此,我们已经完成了一个完整的 Mobx 骨架,可以做一些有意思的事情了。写个简单的例子来试试:

class Counter {
    @observable count = 0;
    increment() {
        this.count++;
    }
}
const counter = new Counter()
autorun(() => {
    console.log(`count=${counter.count}`)
})

counter.increment()

可以看到 autorun 里面的函数被执行了两次,说明我们已经实现了一个简单的 Mobx。但这个 Mobx 还有很多问题,比如不支持更深层的对象,也监听不到数组等等。

3.3 对深层对象和数组的处理

在前面我们讲解 ProxyObject.defineProperty 的时候就已经说过,由于 Object.defineProperty 的问题,无法监听到新增加的项,因此对于动态添加的属性或者下标就无法进行监听。 据尤雨溪所讲,在 Vue 里面由于考虑性能就放弃了监听数组的下标变化。而在 Mobx4 中使用了比较极端的方式,那就是不管数组中有多少项,都是用一个长度 1000 的数组来存放,去监听这 1000 个下标变化,可以满足大多数场景。 但是在未来的 Vue3 和已面世的 Mobx5 中,都已经使用 Proxy 来实现对数组的拦截了。这里我们使用 Proxy 来增加对数组的监听。

class Observable {
    set(v) {
        // 如果是数组,那么就对数组做特殊的处理
        if(Array.isArray(v)) {
            this._wrapArray(v);
        } else {
            this.value = v;
        }
        dependenceManager.trigger(this.id);
    }
    _wrapArray(arr) {
        this.value = new Proxy(arr, {
            set(obj, key, value) {
                obj[key] = value;
                // 如果是修改数组项的值,那么就触发通知
                if(key !== 'length') {
                    dependenceManager.trigger(this.id);
                }
                return true;
            }
        });
    }

现在已经可以监听到数组的变化了,那么用一个例子试试吧。

class Store {
    @observable list = [1, 2, 3];
    increment() {
        this.list[0]++
    }
}
const store = new Store()
autorun(() => {
    console.log(store.list[0])
})
store.list[0]++;

原本预想中会打印两次,结果却只打印了一个1,这是为什么?来翻查一下前面 Observable.set 的代码会发现,我们只拦截了对象最外层属性的变化,如果有更深层的就拦截不到了。如果对 list 重新赋值就会生效,但修改 list 中第一项就不会生效。 所以我们还需要对对象深层属性做个递归包装,这也是 Mobx 中 observable 的功能之一。

  1. 首先,我们来判断包裹的属性是否为对象。
  2. 如果是个对象,那么就遍历其属性,对属性值创建新的 Observable 实例。
  3. 如果属性也是个对象,那么就进行递归,重复步骤1、2。
function createObservable(target) {
    if (typeof target === "object") {
        for(let property in target) {
            if(target.hasOwnProperty(property)) {
                const observable = new Observable(target[property]);
                Object.defineProperty(target, property, {
                    get() {
                        return observable.get();
                    },
                    set(value) {
                        return observable.set(value);
                    }
                });
                createObservable(target[property])
            }
        }
    }
}

这个 createObservable 方法,我们只需要在 observable 装饰器里面执行就行了。

function observable(target, name, descriptor) {
    const v = descriptor.initializer.call(this);
    createObservable(v)
    const o = new Observable(v);
    return {
        enumerable: true,
        configurable: true,
        get: function() {
            return o.get();
        },
        set: function(v) {
            createObservable(v)
            return o.set(v);
        }
    };
};

继续使用上面那个例子,会发现成功打印出来了1、2,说明我们实现的这个简单的 Mobx 即支持拦截数组,又支持拦截深层属性。

3.4 computed

我们都知道 computed 有三个特点,分别是:

  1. computed 是个 get 方法,会缓存上一次的值
  2. computed 会根据依赖的可观察属性重新计算
  3. 依赖了 computed 的函数也会被重新执行

其实 computedobservable 的实现思路类似,区别在于 computed 需要收集两次依赖,一次是 computed 依赖的可观察属性,一次是依赖了 computed 的方法。 首先,我们来定义一个 computed 的,这个方法依然是个装饰器。

function computed(target, name, descriptor) {
    const getter = descriptor.get; // get 函数
    const computed = new Computed(target, getter);

    return {
        enumerable: true,
        configurable: true,
        get: function() {
            return computed.get();
        }
    };
}

接下来实现这个 Computed 类,这个类的实现方式和 Observable 差不多。

let id = 0
class Computed {
    constructor(target, getter) {
        this.id = id++
        this.target = target
        this.getter = getter
    }
    get() {
        dependenceManager.collect(this.id);
    }
}

在执行 get 方法的时候,就会去收集依赖了当前 computed 的方法。我们还需要去收集当前 computed 依赖的属性。 这里是不是可以利用前面的 dependenceManager.beginCollect 呢?没错,我们可以用 dependenceManager.beginCollect 来收集到重新计算的 get 函数,并且通知依赖了 computed 的方法。

    registerReComputed() {
        if(!this.hasBindAutoReCompute) {
            this.hasBindAutoReCompute = true;
            dependenceManager.beginCollect(this._reCompute, this);
            this._reCompute();
            dependenceManager.endCollect();
        }
    }
    reComputed() {
        this.value = this.getter.call(this.target);
        dependenceManager.trigger(this.id);
    }

最终,我们的实现是这样的:

let id = 0
class Computed {
    constructor(target, getter) {
        this.id = id++
        this.target = target
        this.getter = getter
    }
    registerReComputed() {
        if(!this.hasBindAutoReCompute) {
            this.hasBindAutoReCompute = true;
            dependenceManager.beginCollect(this._reCompute, this);
            this._reCompute();
            dependenceManager.endCollect();
        }
    }
    reComputed() {
        this.value = this.getter.call(this.target);
        dependenceManager.trigger(this.id);
    }
    get() {
        this.registerReComputed();
        dependenceManager.collect(this.id);
        return this.value;
    }
}

3.5 observer

而 observer 的实现比较简单,就是利用了 React 的 render 方法执行进行依赖收集,我们可以在 componentWillMount 里面注册 autorun

function observer(target) {
    const componentWillMount = target.prototype.componentWillMount;
    target.prototype.componentWillMount = function() {
        componentWillMount && componentWillMount.call(this);
        autorun(() => {
            this.render();
            this.forceUpdate();
        });
    };
}

至此,我们已经实现了一个完整的 Mobx 库,可以看到 Mobx 的实现原理比较简单,使用起来也没有 Redux 那么繁琐。

About

一个简单的 Mobx 实现

Resources

Stars

Watchers

Forks

Releases

No releases published

Packages

No packages published