-
Notifications
You must be signed in to change notification settings - Fork 1
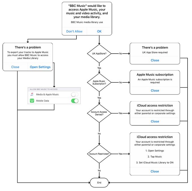
Swift Spike with Apple Music API
License
stevensams/AppleExport
Folders and files
| Name | Name | Last commit message | Last commit date | |
|---|---|---|---|---|
Repository files navigation
About
Swift Spike with Apple Music API
Resources
License
Stars
Watchers
Forks
Releases
No releases published
Packages 0
No packages published

