| 이름 | 역할 | GitHub |
|---|---|---|
| 홍지나 | 팀장, 디자이너 | |
| 정성욱 | 개발자 | |
| 윤국희 | 기획자, ppt작성 및 발표 | |
| 이찬우 | 개발자 | |
| 김도형 | 스토리 작가, 현황 기록 |
| 주차 | 날짜 | 내용 |
|---|---|---|
| 9주차 | 4월27일 ~ 5월3일 | 게임기획 & 설계 및 역할 분담 |
| 10주차 | 5월4일 ~ 5월10일 | GitHub에 파이게임 모듈 게시 & 리포지토리 fork 및 파이게임 모듈 공부 및 공유 |
| 11~12주차 | 5월11일 ~ 5월24일 | <소년기>, <청년기>, <장년기> 선택지 코드 작성 |
| 13주차 | 5월25일 ~ 5월31일 | 코드에 그래픽 삽입 & 개발 마무리 |
| 14주차 | 6월1일 ~ 6월7일 | 디버깅 및 점검 작업 |
" Life(choice) "
"선택지에 따라 엔딩이 바뀌는 인생게임"
-
주제 : 인생게임
-
초안 : ‘Mitoza(앱스토어)’, ‘And Everything Started to Fall(플래시 게임)’, ‘The Binding of Isaac (비디오 게임)’등의 게임을 참고해 선택지에 따라 엔딩이 달라지는 게임을 파이게임 으로 구현
-
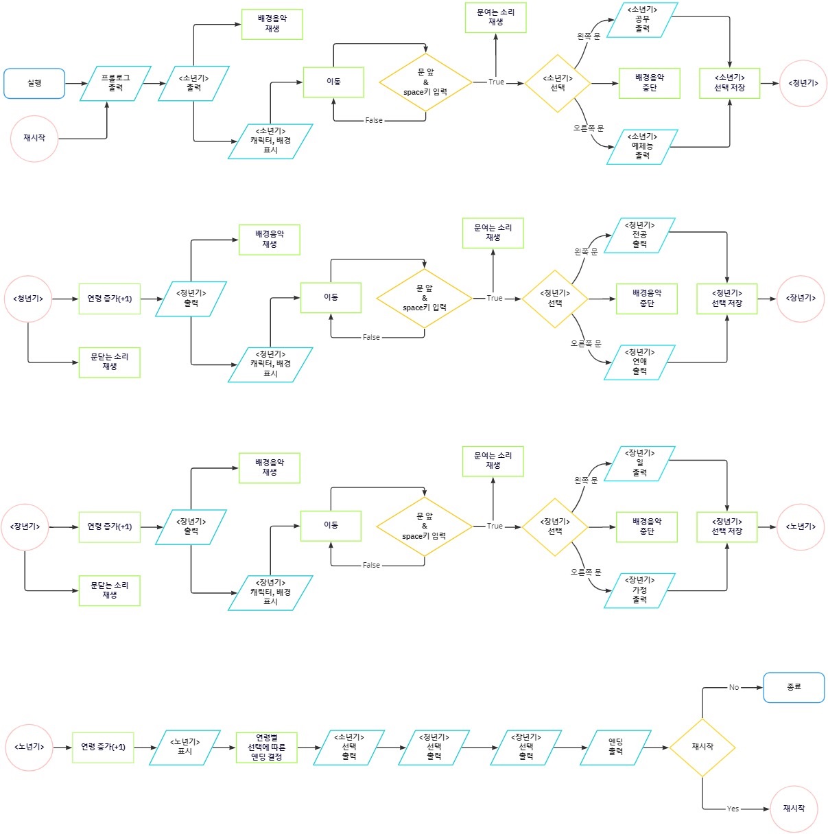
플롯 : 한 사람의 인생을 각각 소년기, 청년기, 장년기로 분기별로 나누어 선택지를 부여하고, 그에 따라 다른 결말(인생)을 텍스트로 출력
-
파이게임을 기반으로한 게임을 개발하기로 결정
-
개발 : 파이게임 모듈 개발에 필요한 기술 스택을 쌓을 시간이 필요함.
-
그래픽 : 스토리 플롯이 확정된 후 그에 맞는 그래픽 개발을 진행할 수 있음.
-
플롯 : 기술 스택 쌓는 동안 스토리 텍스트 작성 필요.
-
결론 : 초반 1주는 기술 스택 쌓는데 전념하고, 그 기간 동안 스토리 및 텍스트 입력을 완료 한 후 그래픽 개발과 동시에 모듈 개발을 진행하는 걸로 확정.
-
Gamification 설계 (선택지를 골라 다르게 출력되는 엔딩) 윤국희 팀원이 처음 기획하여 김도형 팀원이 현재 스크립트 초본을 완성하였고 출력되는 텍스트는 검수중에 있음.
-
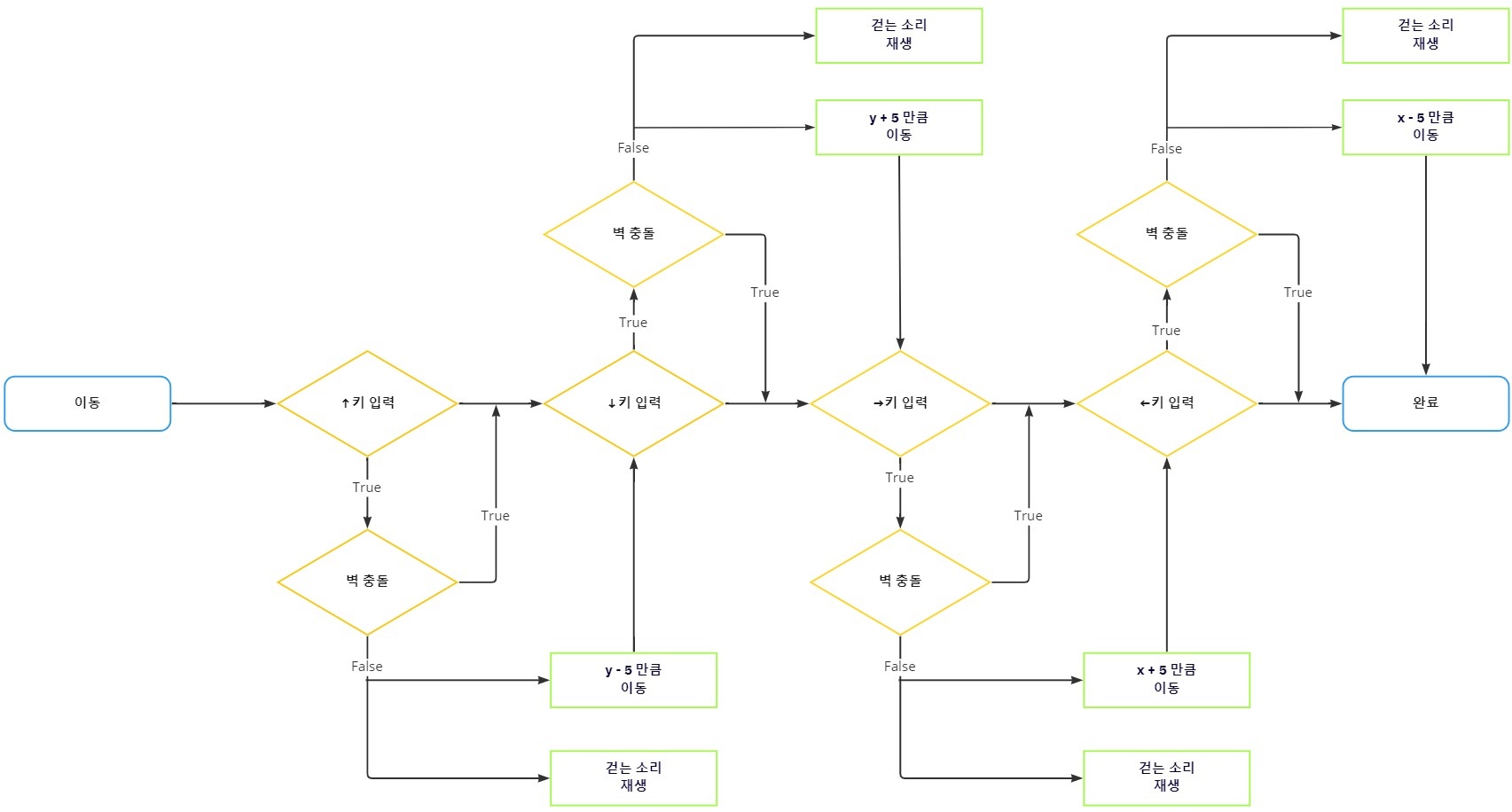
Gamification 구현 (엔딩에 도달하기까지 요소들 구현) 정성욱, 이찬우 팀원이 개발을 맡아 기술 스택을 공유하며 알고리즘 구현 중임.
-
등장인물 캐릭터, 도트 디자인 및 각기 다른 엔딩 구현 홍지나 팀장이 스토리 라인에 맞추어 도트 그래픽 개발 중이며 캐릭터 등 구현했음.
-
분기 당 다른 경로로 출력되는 텍스트 구현 텍스트는 완성되었고 알고리즘에 따른 삽입 과정이 남아있음.
-
알고리즘 구현 이찬우 팀원이 초안을 내어 팀원들과 함께 검토 중임.
-
Gamification설계 (선택지를 골라 다르게 출력되는 엔딩) 윤국희 팀원이 처음 기획하여 김도형 팀원이 현재 스크립트 초본을 완성하였고 출력되는 텍스트는 계속 검수 중에 있음.
-
Gamification구현 (엔딩에 도달하기까지 요소들 구현) 스크립트, 도트 그래픽은 거의 완성되었으며 알고리즘을 바탕으로 정성욱, 이찬우, 윤국희 팀원이 코드 구현 중에 있음. 게임의 프로토타입이 에필로그까지 구현됨.
-
등장인물 캐릭터, 도트 디자인 및 각기 다른 엔딩 구현 홍지나 팀장이 캐릭터 도트 및 배경을 구현 중에 있음. 파이게임 모듈 내에서 정상적으로 구현된 모습을 확인함.
-
분기 당 다른 경로로 출력되는 텍스트 구현 선택분기에 따른 텍스트 출력파일을 만듦. 텍스트파일에서 텍스트를 가져오는 프로그램을 구현함.
-
알고리즘 구현 이찬우 팀원이 도안을 완성하여 현재 코드 개발 중에 있음. 게임 재시작 구현 코드 구현 중.
-
Gamification설계 (선택지를 골라 다르게 출력되는 엔딩) 윤국희 팀원이 처음 기획하여 김도형 팀원이 개별 선택지에 따른 텍스트를 작성하였고, 현재 파이게임 모듈을 통해 구현되어 게임 초안이 완성된 상황임.
-
Gamification구현 (엔딩에 도달하기까지 요소들 구현) 스크립트, 도트 그래픽은 거의 완성되었으며 알고리즘을 바탕으로 정성욱, 이찬우 팀원이 코드 구현 중에 있음. 게임의 프로토타입이 에필로그까지 구현됨.
-
등장인물 캐릭터, 도트 디자인 및 각기 다른 엔딩 구현 홍지나 팀장이 캐릭터 도트 및 배경을 구현함. 파이게임 모듈 내에서 정상적으로 구현된 모습을 확인하였음.
-
분기 당 다른 경로로 출력되는 텍스트 구현 선택분기에 따른 텍스트 출력파일을 만듦. 텍스트파일에서 텍스트를 가져오는 프로그램을 구현함. 텍스트 상자로 텍스트가 출력되는 코드 구현 중임.
-
알고리즘 구현 이찬우 팀원이 도안을 완성하여 현재 코드 개발 진행이 거의 완료됨.
-
Gamification설계 (선택지를 골라 다르게 출력되는 엔딩) 윤국희 팀원이 처음 기획하여 김도형 팀원이 개별 선택지에 따른 텍스트를 작성하였고, 현재 파이게임 모듈을 통해 구현 완료된 상황임.
-
Gamification구현 (엔딩에 도달하기까지 요소들 구현) 스크립트, 도트 그래픽은 거의 완성되었으며 알고리즘을 바탕으로 정성욱, 이찬우 팀원이 코드 구현을 마침. 게임이 에필로그까지 구현됨.
-
등장인물 캐릭터, 도트 디자인 및 각기 다른 엔딩 구현 홍지나 팀장이 캐릭터 도트 및 배경을 구현함. 파이게임 모듈 내에서 정상적으로 구현된 모습을 확인하였으며 선택지별 다른 이미지가 출력되도록 구현함.
-
분기 당 다른 경로로 출력되는 텍스트 구현 선택분기에 따른 텍스트 출력파일을 완성함. 텍스트파일에서 텍스트를 가져오는 프로그램을 구현함. 텍스트 상자로 텍스트가 출력되는 코드를 구현하여 게임 내 적용 완료됨.
-
알고리즘 구현 이찬우 팀원이 도안을 완성하여 현재 정성욱, 이찬우 팀원이 작업을 마침.
-
Gamification설계 (선택지를 골라 다르게 출력되는 엔딩) 윤국희 팀원이 처음 기획하여 김도형 팀원이 개별 선택지에 따른 텍스트를 작성하였고, 현재 파이게임 모듈을 통해 소스코드로 구현 완료된 상황임.
-
Gamification구현 (엔딩에 도달하기까지 요소들 구현) 스크립트에 따른 도트 그래픽이 완성되었고, 알고리즘을 바탕으로 정성욱, 이찬우 팀원이 코드 구현을 마침. 게임이 에필로그까지 구현됨.
-
등장인물 캐릭터, 도트 디자인 및 각기 다른 엔딩 구현 홍지나 팀장이 캐릭터 도트 및 배경을 구현함. 파이게임 모듈 내에서 정상적으로 구현된 모습을 확인하였으며 선택지별 다른 이미지가 출력되도록 구현됨.
-
분기 당 다른 경로로 출력되는 텍스트 구현 선택분기에 따른 텍스트 출력파일을 완성함. 텍스트파일에서 텍스트를 가져오는 프로그램을 구현함. 텍스트 상자로 텍스트가 출력되는 코드를 구현하여 게임 내 적용 완료됨.
-
알고리즘 구현 이찬우 팀원이 작성한 초안을 바탕으로 현재 정성욱, 이찬우 팀원이 구현 완료함.
-
게임 개발 완료 및 디버그



