You signed in with another tab or window. Reload to refresh your session.You signed out in another tab or window. Reload to refresh your session.You switched accounts on another tab or window. Reload to refresh your session.Dismiss alert
In ontology network add the alignments for:
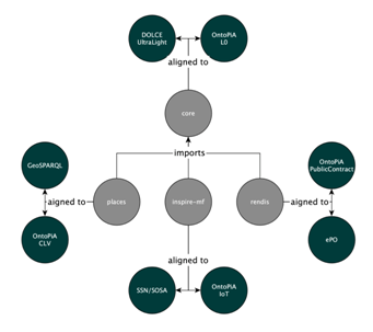
core ontology with DOLCE ontology, core ontology with OntoPIA ontology,
rendis ontology with OntoPIA ontology, rendis ontology with ePO ontology
In ontology network add the alignments for:
core ontology with DOLCE ontology, core ontology with OntoPIA ontology,
rendis ontology with OntoPIA ontology, rendis ontology with ePO ontology